Notice
Recent Posts
Recent Comments
Link
| 일 | 월 | 화 | 수 | 목 | 금 | 토 |
|---|---|---|---|---|---|---|
| 1 | 2 | |||||
| 3 | 4 | 5 | 6 | 7 | 8 | 9 |
| 10 | 11 | 12 | 13 | 14 | 15 | 16 |
| 17 | 18 | 19 | 20 | 21 | 22 | 23 |
| 24 | 25 | 26 | 27 | 28 | 29 | 30 |
| 31 |
Tags
- Instantiation Patterns
- array
- vscode
- 연습
- 초보
- nqueens
- 리액트
- 엔퀸즈
- JS
- 자바스크립트
- DOM
- ftech
- method
- 공부
- grpahQL
- 개발
- underbar
- 제일어려워
- 알고리즘
- 코드스테이츠
- 취업
- 포스기
- 코딩
- 일상
- react
- JavaScript
- 클라이언트
- 해커톤
- this
- underscores
Archives
- Today
- Total
analogcoding
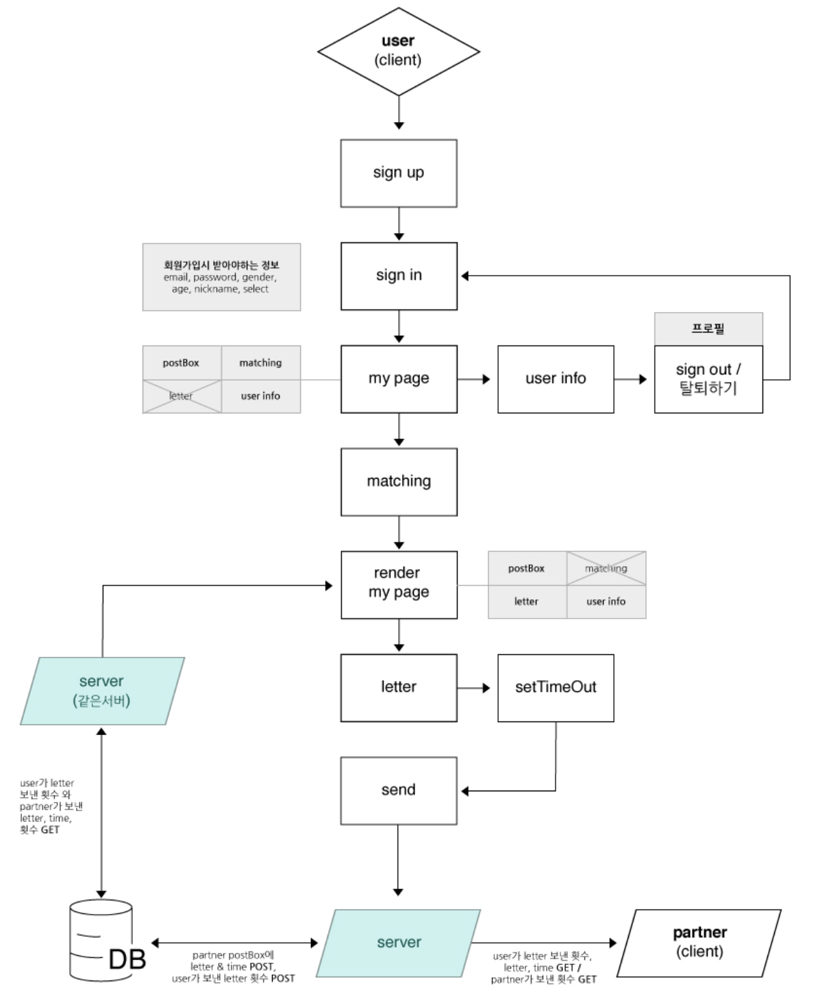
owlPost - flow / API / DB 구조 ,스키마 본문

클라이언트의 요청에 따른 flow.

API 요청.


스키마 구조.
'Mini Project > OwlPost (앱)' 카테고리의 다른 글
| Backend part 정리 1 (0) | 2019.07.21 |
|---|---|
| 2주 프로젝트 owlPost 안드로이드 UI (0) | 2019.07.20 |
| My part in OwlPost (0) | 2019.07.19 |
| UI 기본설계 (0) | 2019.07.08 |
| 2주 프로젝트 구상 - 내일 편지 (1) | 2019.06.29 |
Comments