Notice
Recent Posts
Recent Comments
Link
| 일 | 월 | 화 | 수 | 목 | 금 | 토 |
|---|---|---|---|---|---|---|
| 1 | 2 | 3 | ||||
| 4 | 5 | 6 | 7 | 8 | 9 | 10 |
| 11 | 12 | 13 | 14 | 15 | 16 | 17 |
| 18 | 19 | 20 | 21 | 22 | 23 | 24 |
| 25 | 26 | 27 | 28 | 29 | 30 | 31 |
Tags
- grpahQL
- 리액트
- 취업
- 해커톤
- 코딩
- 코드스테이츠
- 자바스크립트
- method
- underbar
- 알고리즘
- 연습
- array
- react
- JS
- nqueens
- 일상
- Instantiation Patterns
- JavaScript
- this
- 포스기
- ftech
- 엔퀸즈
- 클라이언트
- vscode
- underscores
- 제일어려워
- 개발
- 공부
- 초보
- DOM
Archives
- Today
- Total
analogcoding
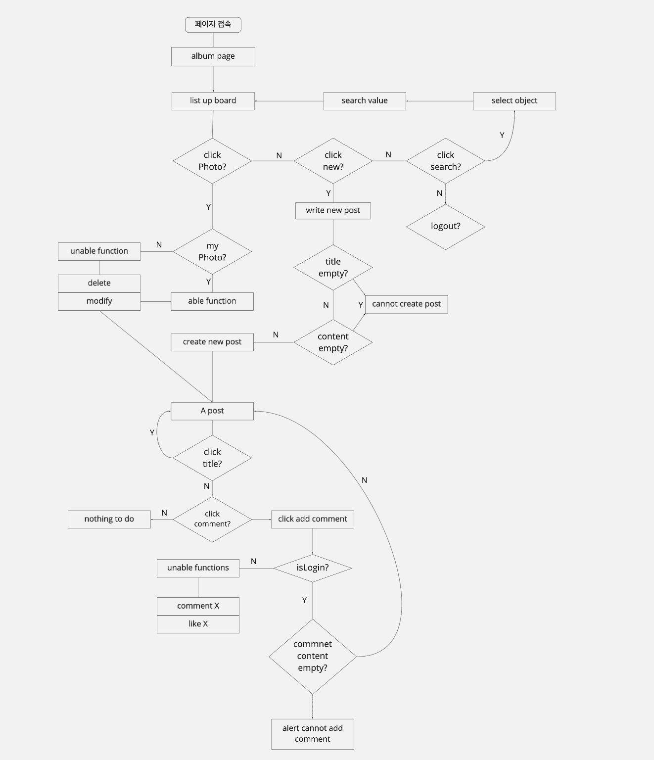
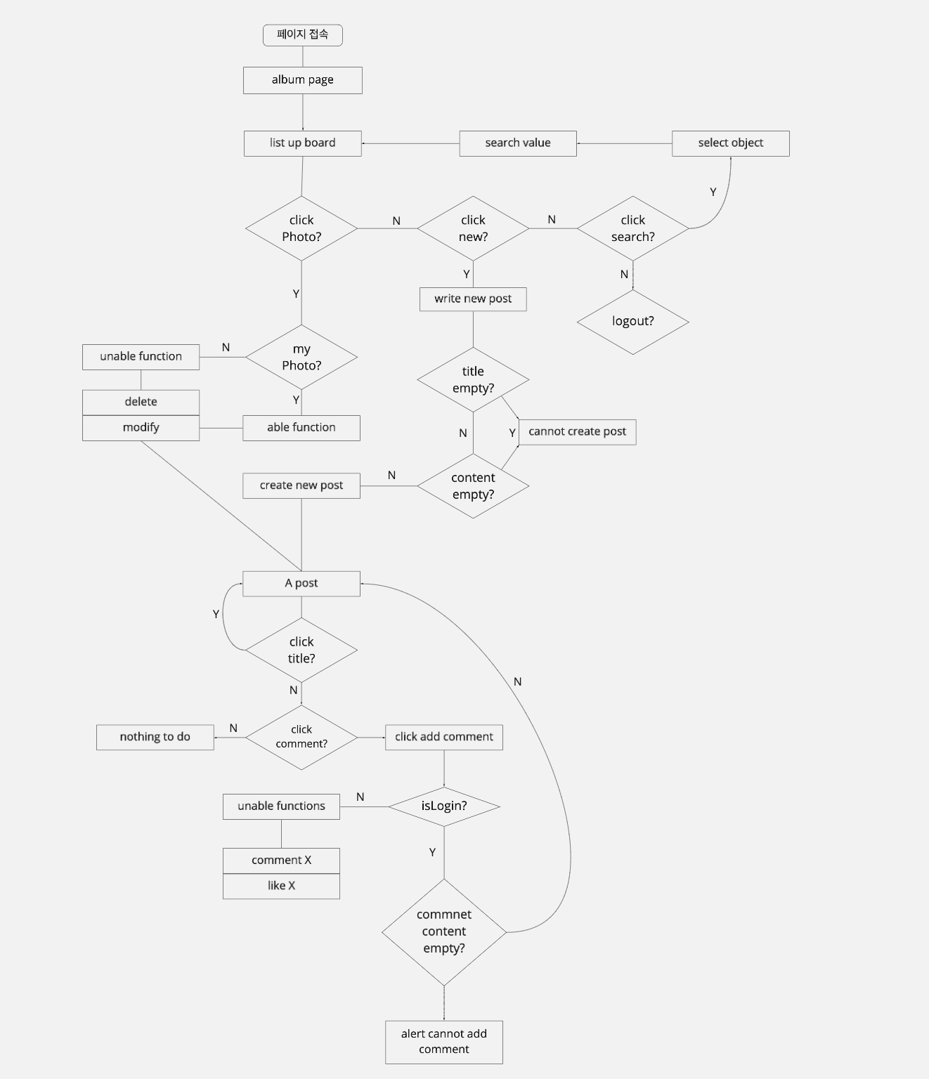
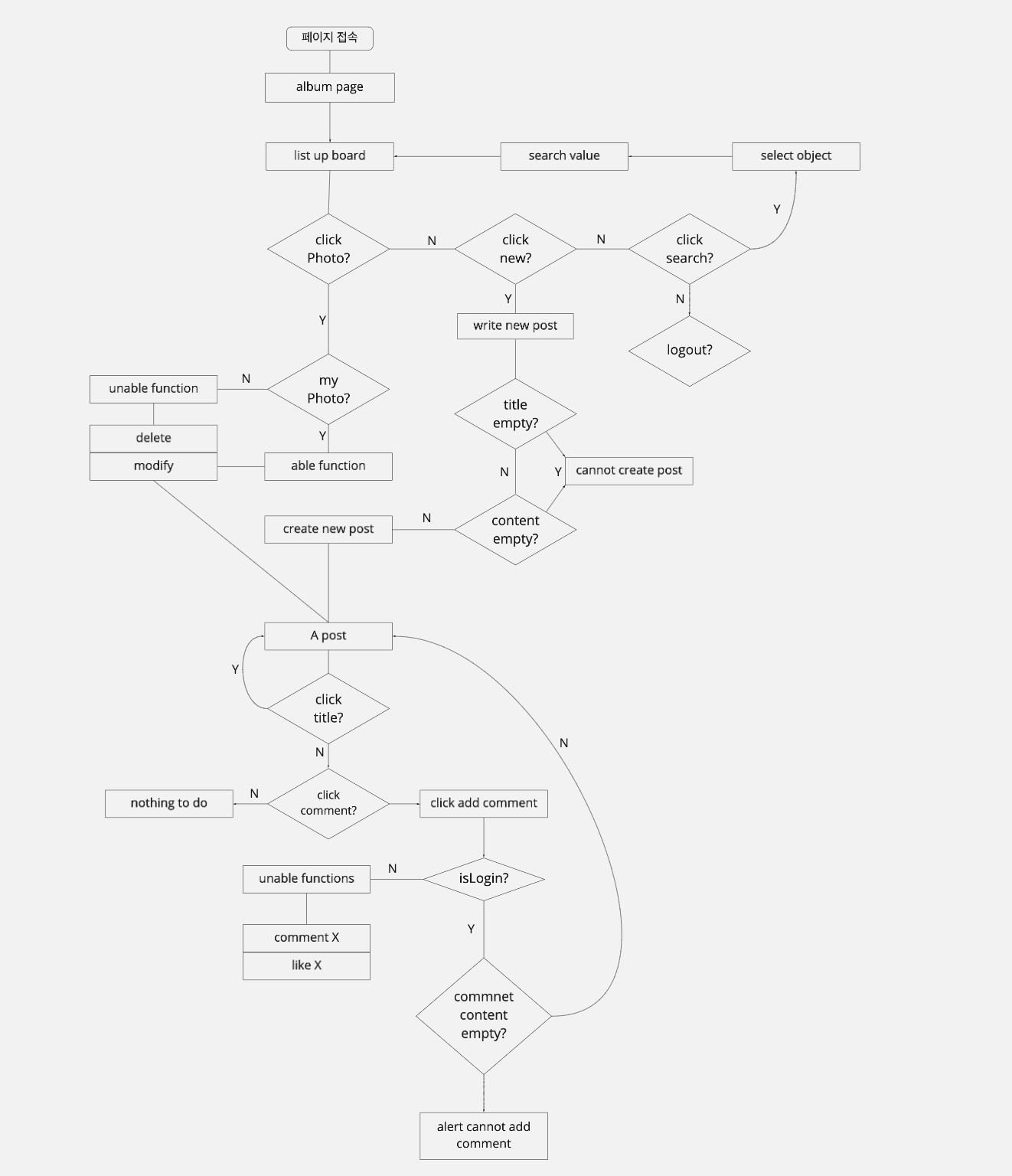
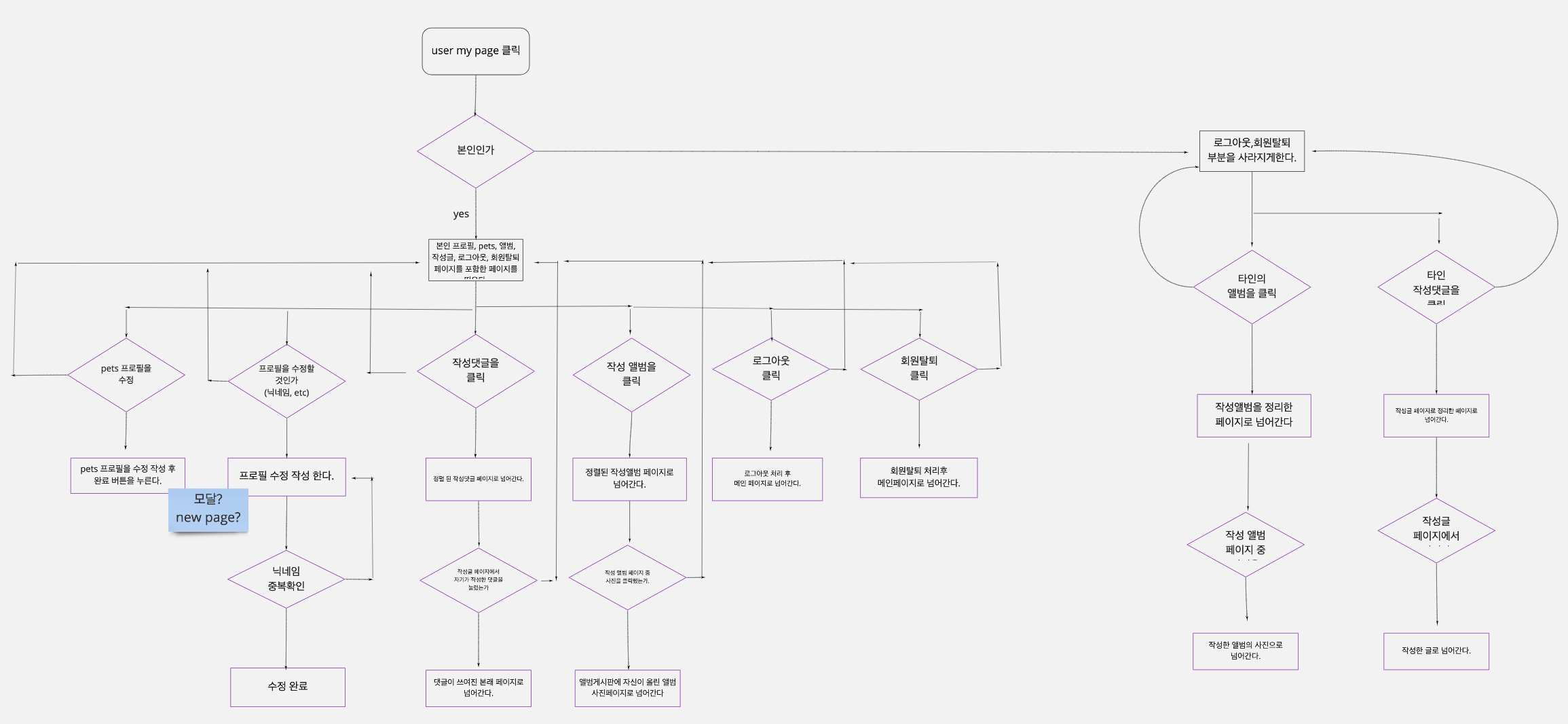
DB 스키마 / user flow 본문






'Mini Project > 개고수 (웹)' 카테고리의 다른 글
| 개고생 베타 UI (0) | 2019.07.22 |
|---|
Comments